成都建筑設計公司告訴你建筑分類和防火等級內容如下。
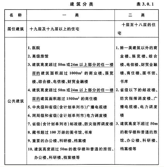
1、 高層建筑應根據其使用性質、火災危險性、疏散和撲救難度等進行分類。并應符合表3.0.1的規定。

2、高層建筑的耐火等級應分為一、二兩級,其建筑構件的燃燒性能和耐火極限不應低于表3.0.2的規定。各類建筑構件的燃燒性能和耐火極限可按附錄A確定。
3、預制鋼筋混凝土構件的節點縫隙或金屬承重構件節點的外露部位,必須加設防火保護層,其耐火極限不應低于本規范表3.0.2相應建筑構件的耐火極限。
4、一類高層建筑的耐火等級應為一級,二類高層建筑的耐火等級不應低于二級。
裙房的耐火等級不應低于二級。高層建筑地下室的耐火等級應為一級。
5、 二級耐火等級的高層建筑中,面積不超過100m2的房間隔墻,可采用耐火極限不低于0.50h的難燃燒體或耐火極限不低于0.30h的不燃燒體。
6、二級耐火等級高層建筑的裙房,當屋頂不上人時,屋頂的承重構件可采用耐火極限不低于0.50h的不燃燒體。
7、高層建筑內存放可燃物的平均重量超過200kg/m2的房間,當不設自動滅火系統時,其柱、梁、樓板和墻的耐火極限應按本規范第3.0.2條的規定提高0.50h。
8、建筑幕墻的設置應符合下列規定:
窗檻墻、窗間墻的填充材料應采用不燃燒材料。當外墻采用耐火極限不低于1.00h的不燃燒體時,其墻內填充材料可采用難燃燒材料。
無窗檻墻或窗檻墻高度小于0.80m的建筑幕墻,應在每層樓板外沿設置耐火極限不低于1.00h、高度不低于0.80m的不燃燒體裙墻或防火玻璃裙墻。
建筑幕墻與每層樓板、隔墻處的縫隙,應采用防火封堵材料封堵。
9、高層建筑的室內裝修,應按現行國家標準《建筑內部裝修設計防火規范》的有關規定執行。